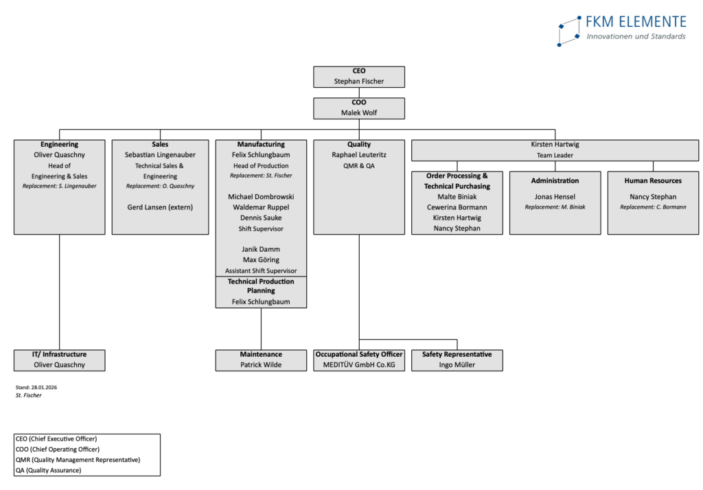
Organization

As a medium-sized company, we maintain a lean organizational structure. The resulting advantages, such as

  • flat hierarchy
  • short decision-making processes
  • flexibility
  • high transparency and
  • clear communication


we extend to our partners as speed, flexibility, and open communication.

FKM_Elements_VideoConsultation-768x512 (1)

Clarify a lot in 15 minutes

We would be happy to get an idea of the requirements of your project in a short video briefing. Key data can usually be clarified quickly, and critical points identified early.